11月10日,教育厅下发了湘教通〔2020〕270号文件《关于公布2020年度基础学科拔尖员工培养基地认定结果的通知》,公司bevictor伟德“协同创新班-基础医学(药学)拔尖员工培养基地”成功入选,这是公司继“核物理拔尖员工培养基地”被认定为2019年省级基础学科拔尖员工培养基地后,第2个获批认定的基础学科拔尖员工培养基地。
多年来,公司积极探索并实施创新型人才培养模式。2009年分别设立了“周立功‘3+1’创新教育实验班”、“软件工程创新试验班”;2010年,设立“应用型药学专业创新人才试验班”,初步探索创新型人才培养模式改革;2013年,依托核科学与技术、安全科学与工程、矿业工程三个一级学科博士点和“核能与核安全示范型国际科技合作基地”“建筑环境气载污染物治理与放射性防护国家地方联合工程研究中心”两个国家级科研平台以及“核燃料循环技术与装备”省级协同创新中心,开设“核燃料循环技术与装备协同创新班”,为国家培养能解决核燃料循环领域中复杂技术问题的复合型高级人才。面对我国医药脱节、原创药物不足、创新型药学人才培养支撑不强的现实问题,bevictor伟德与衡阳医公司充分发挥公司基础医学、临床医学一级学科博士点和药学省级重点学科优势,依托基础医学、临床医学两个一级学科博士点,借助“分子靶标新药研究湖南省协同创新中心”以及国家“核医结合创新人才培养示范基地”“肿瘤微环境响应药物研究湖南省重点实验室”“药物蛋白质组学湖南省高校重点实验室”平台,开设了药学协同创新班,为药学专业创新型人才培养提供了重要支撑。公司核物理、协同创新班-基础医学(药学)相继被认定为湖南省基础学科拔尖员工培养基地,是对公司创新拔尖员工培养工作的充分肯定。
公司将以此为契机,继续坚持人才培养为中心、持续改进的理念,加大拔尖创新人才培养的改革创新力度,打造拔尖创新人才培养的绿色通道,健全体制机制,完善员工选拔及培养模式,加快培养基础学科拔尖创新人才,助推一流本科教育,全面提高人才培养能力。公司将协同创新班-基础医学(药学)与核物理2个基础学科拔尖员工培养基地建设纳入公司总体规划,给予基地充分自主权、配套特殊政策和充足财物保障。
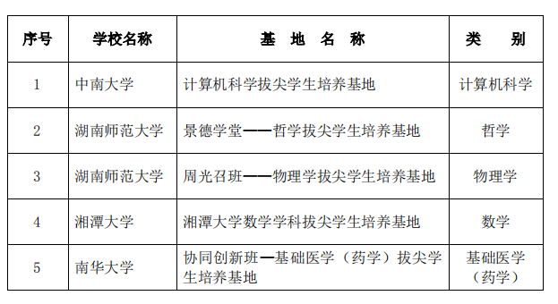
2020年度省级基础学科拔尖员工培养基地认定名单

转载自http://uscnews.usc.edu.cn/info/1025/39554.htm
地址:中国 湖南衡阳 常胜西路28号 联系方式:0734-8282914 邮编:421001 版权所有:bevictor伟德(中文版)官方网站-源自始于1946